Skip to main content Skip to main navigation menu Skip to site footer
Page Header Logo
  • Current
  • Archives
  • News
  • Instructions
    • For Authors
    • For Readers
    • Copyright Notice
  • About
    • About the Journal
    • Submissions
    • Editorial Board
    • Privacy Statement
    • Contact
Search
  • Register
  • Login
  1. Home /
  2. Archives /
  3. Vol 2 (2024): Petrovietnam - Science, technology & Innovation

Published: 2024-04-30

Articles

  • Hình 1. Nhu cầu năng lượng theo 3 kịch bản của BP: Tăng tốc (Accelerated), Phát thải ròng bằng 0 (Net Zero) và Động lực mới (New Momentum) [1].
    Energy transition trends and response solutions for the Vietnam Oil and Gas Group
    Huu Luong Nguyen, Dai Long Nguyen
    4-20
    • PDF (Tiếng Việt)
  • Tiến trình thời gian thử nghiệm của Parkland
    Energy transition trends and greenization experience of some oil refineries and petrochemical plants
    Huu Luong Nguyen, Hong Nguyen Le, Thanh Thanh Le
    21-30
    • PDF (Tiếng Việt)
  • Tỷ trọng điện gió ngoài khơi trong các nguồn điện tái tạo, năm 2050
    Offshore wind power development in Vietnam: Opportunities, barriers, and policy solutions
    Quy Ngoc Pham, Van Toan Du
    31-40
    • PDF (Tiếng Việt)
  • Các giai đoạn phát triển ngành công nghiệp điện gió thế giới từ năm 1970 đến nay
    Policy tools to support and leverage the development of Vietnam's wind power industry from experience of some pioneering countries worldwide
    Thu Ha Nguyen, Diep Van Dao
    41-50
    • PDF (Tiếng Việt)
  • Các mốc thời gian về quá trình tham gia thị trường carbon của Shell.
    Carbon market: Experience of global oil and gas enterprises and orientation for the Vietnam Oil and Gas Group
    Thi Hanh Pham, Hoai Nam Nguyen, Minh Phap Vu, Hong Anh Nguyen, Van Duy Pham, Quang Ninh Nguyen, Thi Thu Huong Nguyen, Dang Khoa Nguyen
    51-59
    • PDF (Tiếng Việt)
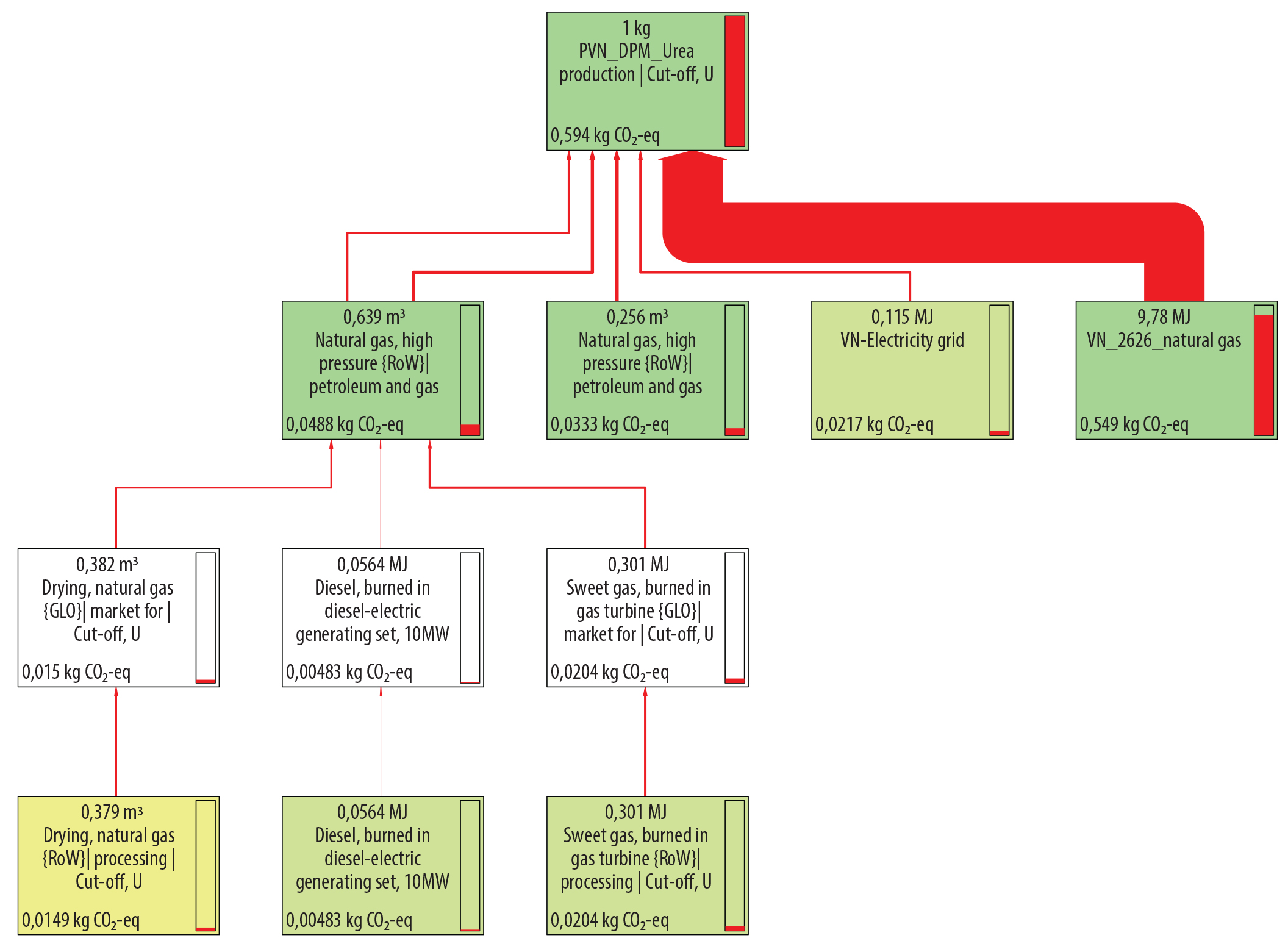
  • Kết quả tính dấu chân carbon cho sản phẩm urea.
    Carbon footprint calculation method for petroleum products in Vietnam
    Xuan Hoan Vu, Trong Nghia Nguyen, Thanh Mai Nguyen, Duc Hoa Tran, Anh Hoang, Xuan Truong Do, Dang Khoa Nguyen
    60-69
    • PDF (Tiếng Việt)
  • Các loại dịch vụ môi trường rừng và các đối tượng phải chi trả phí dịch vụ môi trường rừng
    Payment for forest environmental services: From theory to practice in Petrovietnam power plants
    Vi Sa Tu
    70-78
    • PDF (Tiếng Việt)
Make a Submission
Language
  • English
  • Tiếng Việt
Browse
  • Categories
    • Petroleum Exploration & Production
    • Petroleum Processing
    • Petroleum Safety & Environment
    • Petroleum Economics & Management
    • Petroleum Technologies
    • Alternative Energy
    • Research - Discussion
    • Power
Information
  • For Readers
  • For Authors
  • For Librarians
Current Issue
  • Atom logo
  • RSS2 logo
  • RSS1 logo

Petrovietnam Journal ISSN 2615-9902
Publishing Licence No.100/GP-BTTTT dated 15 April 2013 issued by Ministry of Information and Communications

About this Publishing System